5月27日,全国高校商业精英挑战赛“中图科信杯”品牌策划竞赛暨(新加坡)全球品牌策划大赛中国地区选拔赛圆满结束。经过校赛、省赛、国赛的层层评选和激烈角逐,我校入围国赛的9支参赛队伍斩获佳绩。其中,全国一等奖6项、二等奖3项,学校荣获“最佳院校组织奖” ,实现了我校在该项赛事中的最好成绩。
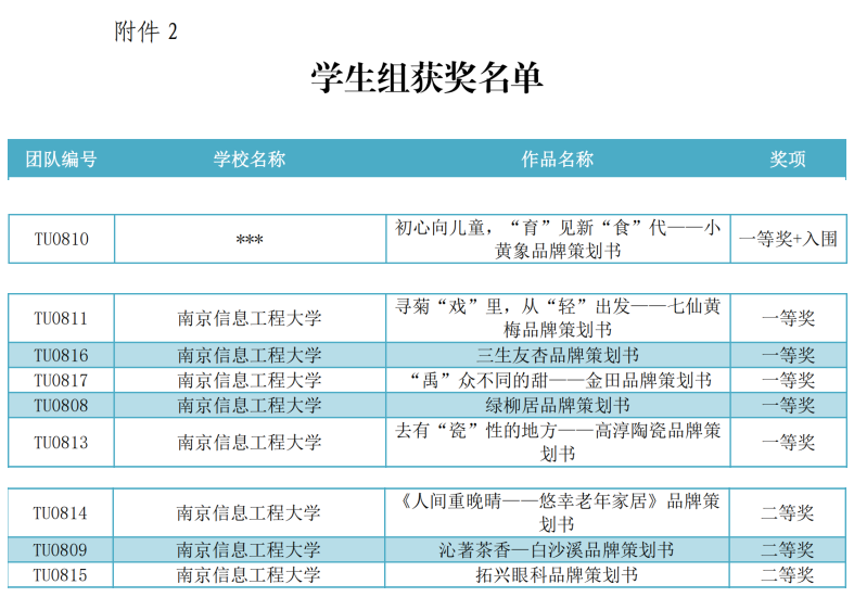
本赛事基于产学合作模式,采取团体赛形式,参赛团队必须选择真实存在的产品品牌或服务品牌为策划对象撰写品牌策划方案,同时鼓励参赛团队选择中小微企业的产品品牌或服务品牌为策划对象。竞赛按照品牌策划方案陈述与答辩的方式进行,经过激烈的角逐,我校《初心向儿童,“育”见新“食”代——小黄象品牌策划书》《寻菊“戏”里,从“轻”出发——七仙黄梅品牌策划书》《三生友杏、味享幸福——三生友杏品牌策划书》《“禹”众不同的甜——金田品牌策划书》《独“素”一帜——绿柳居品牌策划书》《去有“瓷”性的地方——高淳陶瓷品牌策划书》等六个作品参赛团队最终斩获大赛全国一等奖,《沁著茶香——白沙溪品牌策划书》、《人间重晚“情”——悠幸老年家居策划书》《擦亮眼睛,看见美好的未来——拓兴眼科品牌策划书》三个参赛作品获全国二等奖。
据悉,全国高校商业精英挑战赛品牌策划竞赛由中国国际贸易促进委员会商业行业委员会、中国国际商会商业行业商会、中国商业文化研究会、中国商业经济学会等单位主办,自2013年首次举办至今已经成功举办10年,该竞赛于2021年被纳入《全国普通高校大学生竞赛排行榜》。经过数年培育发展,该竞赛业已成为我国品牌教育领域中,院校覆盖全面、校企合作深入、国际交流广泛的赛事活动,形成了集学科竞赛、产学合作与国际交流三位一体的创新实践平台。另外,由于这些真实的企业大部分都是来自本土的中小企业,通过这种“校企合作,互惠双赢”的模式,进一步促进了我国自主品牌的建设工作,也同时提高了未来大学生的创新创业能力。

我校全国总决赛获奖公示名单