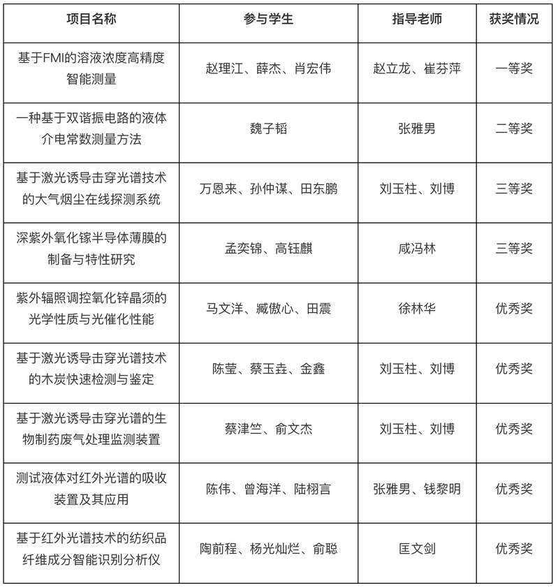
近日,由江苏省物理学会、江苏省高校大学生物理与实验科技作品创新竞赛组织委员会主办,江苏科技大学承办的第十九届江苏省高校大学生物理与实验科技作品创新竞赛以线上展示和答辩的方式举行。在物理与光电工程学院、教师教育学院、工程训练中心等部门的共同努力下,经过精心筹划准备,我校共有九项作品晋级江苏省决赛,最终取得一等奖1项、二等奖1项、三等奖2项、优秀奖5项的好成绩,赵立龙、崔芬萍、张雅男三位老师获评“优秀指导老师”,我校同时获优秀组织奖。
江苏省高校大学生物理与实验作品科技创新竞赛是省内公认的高水平物理竞赛。竞赛旨在激发大学生锐意进取、不断创新的精神,促进我省高校物理及实验教学改革,深入开展创新人才的培养,增强学生的实践能力和创新能力,提高学生的综合素质。参赛选手的优异表现充分展示了我校在物理及实验科技创新方面的实力,证明了我校在大学生实践创新能力培养方面取得的突出成效。

获奖情况