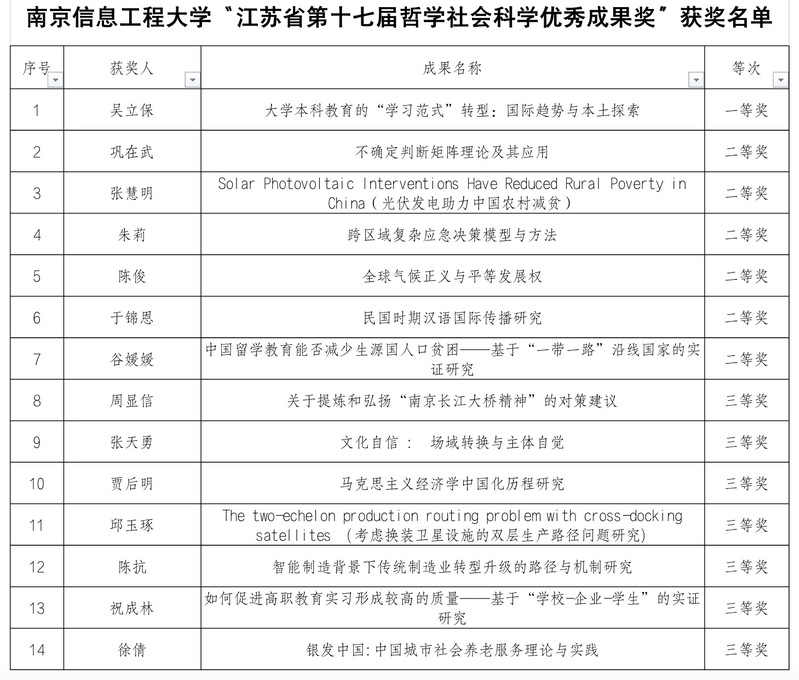
近日,江苏省社科评奖办公布了“江苏省十七届哲学社会科学优秀成果奖”获奖名单,我校共有14项成果获奖,获奖数量居全省高校前列。其中一等奖1项、二等奖6项、三等奖7项,获奖数量较上届增加40%,获奖质量数量均实现历史性突破。
“江苏省哲学社会科学优秀成果奖“是江苏省人民政府设立的,我省哲学社会科学界规格最高的政府奖项,每两年评选一次,该奖项对彰显学校哲学社会科学研究水平,促进教师个人成长成才具有重要意义。一直以来,包括省哲社奖在内的高级别社科奖项的培育与申报是我校社科重点工作之一,学校积极倡导以创新思维开展基础科学研究,认真做好辅导培训、专家评审、组织申报等各个环节的工作,扎扎实实为教师冲击高层次科研奖项提供全方位服务。
为鼓励教师做精品研究,集中精力产出高水平学术成果,在接下来的工作中,社科处将协同各文科单位在学科融合、科研扶持等方面狠下功夫,切实激发教师的科研积极性,推动社科研究成果质量稳步提升,为我校社科成果与高级别获奖之间的良性循环打下坚实基础,推动我校高质量成果和高级别奖项实现可持续化产出。
